C++向上转型
在 C/C++ 中经常会发生数据类型的转换,例如将 int 类型的数据赋值给 float 类型的变量时,编译器会先把 int 类型的数据转换为 float 类型再赋值;反过来,float 类型的数据在经过类型转换后也可以赋值给 int 类型的变量。
数据类型转换的前提是,编译器知道如何对数据进行取舍。例如:
类其实也是一种数据类型,也可以发生数据类型转换,不过这种转换只有在基类和派生类之间才有意义,并且只能将派生类赋值给基类,包括将派生类对象赋值给基类对象、将派生类指针赋值给基类指针、将派生类引用赋值给基类引用,这在 C++ 中称为向上转型(Upcasting)。相应地,将基类赋值给派生类称为向下转型(Downcasting)。
向上转型非常安全,可以由编译器自动完成;向下转型有风险,需要程序员手动干预。本节只介绍向上转型,向下转型将在后续章节介绍。
Class A: m_a=10
Class B: m_a=66, m_b=99
----------------------------
Class A: m_a=66
Class B: m_a=66, m_b=99
本例中 A 是基类, B 是派生类,a、b 分别是它们的对象,由于派生类 B 包含了从基类 A 继承来的成员,因此可以将派生类对象 b 赋值给基类对象 a。通过运行结果也可以发现,赋值后 a 所包含的成员变量的值已经发生了变化。
赋值的本质是将现有的数据写入已分配好的内存中,对象的内存只包含了成员变量,所以对象之间的赋值是成员变量的赋值,成员函数不存在赋值问题。运行结果也有力地证明了这一点,虽然有
将派生类对象赋值给基类对象时,会舍弃派生类新增的成员,也就是“大材小用”,如下图所示:
可以发现,即使将派生类对象赋值给基类对象,基类对象也不会包含派生类的成员,所以依然不同通过基类对象来访问派生类的成员。对于上面的例子,a.m_a 是正确的,但 a.m_b 就是错误的,因为 a 不包含成员 m_b。
这种转换关系是不可逆的,只能用派生类对象给基类对象赋值,而不能用基类对象给派生类对象赋值。理由很简单,基类不包含派生类的成员变量,无法对派生类的成员变量赋值。同理,同一基类的不同派生类对象之间也不能赋值。
要理解这个问题,还得从赋值的本质入手。赋值实际上是向内存填充数据,当数据较多时很好处理,舍弃即可;本例中将 b 赋值给 a 时(执行
下面的代码实现了这种继承关系:
Class A: m_a=4
Class B: m_a=4, m_b=40
Class C: m_c=400
-----------------------
pa=0x9b17f8
pb=0x9b17f8
pc=0x9b1800
pd=0x9b17f8
本例中定义了多个对象指针,并尝试将派生类指针赋值给基类指针。与对象变量之间的赋值不同的是,对象指针之间的赋值并没有拷贝对象的成员,也没有修改对象本身的数据,仅仅是改变了指针的指向。
pa 本来是基类 A 的指针,现在指向了派生类 D 的对象,这使得隐式指针 this 发生了变化,也指向了 D 类的对象,所以最终在 display() 内部使用的是 D 类对象的成员变量,相信这一点不难理解。
编译器虽然通过指针的指向来访问成员变量,但是却不通过指针的指向来访问成员函数:编译器通过指针的类型来访问成员函数。对于 pa,它的类型是 A,不管它指向哪个对象,使用的都是 A 类的成员函数,具体原因已在《C++函数编译原理和成员函数的实现》中做了详细讲解。
概括起来说就是:编译器通过指针来访问成员变量,指针指向哪个对象就使用哪个对象的数据;编译器通过指针的类型来访问成员函数,指针属于哪个类的类型就使用哪个类的函数。
这非常出乎我们的意料,按照我们通常的理解,赋值就是将一个变量的值交给另外一个变量,不会出现不相等的情况,究竟是什么导致了 pc 和 pd 不相等呢?我们将在《将派生类指针赋值给基类指针时到底发生了什么?》一节中解开谜底。
修改上例中 main() 函数内部的代码,用引用取代指针:
Class A: m_a=4
Class B: m_a=4, m_b=40
Class C: m_c=400
ra、rb、rc 是基类的引用,它们都引用了派生类对象 d,并调用了 display() 函数,从运行结果可以发现,虽然使用了派生类对象的成员变量,但是却没有使用派生类的成员函数,这和指针的表现是一样的。
引用和指针的表现之所以如此类似,是因为引用和指针并没有本质上的区别,引用仅仅是对指针进行了简单封装,读者可以猛击《引用在本质上是什么,它和指针到底有什么区别》一文深入了解。
最后需要注意的是,向上转型后通过基类的对象、指针、引用只能访问从基类继承过去的成员(包括成员变量和成员函数),不能访问派生类新增的成员。
数据类型转换的前提是,编译器知道如何对数据进行取舍。例如:
int a = 10.9;
printf("%d\n", a);
输出结果为 10,编译器会将小数部分直接丢掉(不是四舍五入)。再如:
float b = 10;
printf("%f\n", b);
输出结果为 10.000000,编译器会自动添加小数部分。类其实也是一种数据类型,也可以发生数据类型转换,不过这种转换只有在基类和派生类之间才有意义,并且只能将派生类赋值给基类,包括将派生类对象赋值给基类对象、将派生类指针赋值给基类指针、将派生类引用赋值给基类引用,这在 C++ 中称为向上转型(Upcasting)。相应地,将基类赋值给派生类称为向下转型(Downcasting)。
向上转型非常安全,可以由编译器自动完成;向下转型有风险,需要程序员手动干预。本节只介绍向上转型,向下转型将在后续章节介绍。
将派生类对象赋值给基类对象
下面的例子演示了如何将派生类对象赋值给基类对象:#include <iostream>
using namespace std;
//基类
class A{
public:
A(int a);
public:
void display();
public:
int m_a;
};
A::A(int a): m_a(a){ }
void A::display(){
cout<<"Class A: m_a="<<m_a<<endl;
}
//派生类
class B: public A{
public:
B(int a, int b);
public:
void display();
public:
int m_b;
};
B::B(int a, int b): A(a), m_b(b){ }
void B::display(){
cout<<"Class B: m_a="<<m_a<<", m_b="<<m_b<<endl;
}
int main(){
A a(10);
B b(66, 99);
//赋值前
a.display();
b.display();
cout<<"--------------"<<endl;
//赋值后
a = b;
a.display();
b.display();
return 0;
}
运行结果:Class A: m_a=10
Class B: m_a=66, m_b=99
----------------------------
Class A: m_a=66
Class B: m_a=66, m_b=99
本例中 A 是基类, B 是派生类,a、b 分别是它们的对象,由于派生类 B 包含了从基类 A 继承来的成员,因此可以将派生类对象 b 赋值给基类对象 a。通过运行结果也可以发现,赋值后 a 所包含的成员变量的值已经发生了变化。
赋值的本质是将现有的数据写入已分配好的内存中,对象的内存只包含了成员变量,所以对象之间的赋值是成员变量的赋值,成员函数不存在赋值问题。运行结果也有力地证明了这一点,虽然有
a=b;这样的赋值过程,但是 a.display() 始终调用的都是 A 类的 display() 函数。换句话说,对象之间的赋值不会影响成员函数,也不会影响 this 指针。将派生类对象赋值给基类对象时,会舍弃派生类新增的成员,也就是“大材小用”,如下图所示:

可以发现,即使将派生类对象赋值给基类对象,基类对象也不会包含派生类的成员,所以依然不同通过基类对象来访问派生类的成员。对于上面的例子,a.m_a 是正确的,但 a.m_b 就是错误的,因为 a 不包含成员 m_b。
这种转换关系是不可逆的,只能用派生类对象给基类对象赋值,而不能用基类对象给派生类对象赋值。理由很简单,基类不包含派生类的成员变量,无法对派生类的成员变量赋值。同理,同一基类的不同派生类对象之间也不能赋值。
要理解这个问题,还得从赋值的本质入手。赋值实际上是向内存填充数据,当数据较多时很好处理,舍弃即可;本例中将 b 赋值给 a 时(执行
a=b;语句),成员 m_b 是多余的,会被直接丢掉,所以不会发生赋值错误。但当数据较少时,问题就很棘手,编译器不知道如何填充剩下的内存;如果本例中有b= a;这样的语句,编译器就不知道该如何给变量 m_b 赋值,所以会发生错误。将派生类指针赋值给基类指针
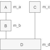
除了可以将派生类对象赋值给基类对象(对象变量之间的赋值),还可以将派生类指针赋值给基类指针(对象指针之间的赋值)。我们先来看一个多继承的例子,继承关系为:
下面的代码实现了这种继承关系:
#include <iostream>
using namespace std;
//基类A
class A{
public:
A(int a);
public:
void display();
protected:
int m_a;
};
A::A(int a): m_a(a){ }
void A::display(){
cout<<"Class A: m_a="<<m_a<<endl;
}
//中间派生类B
class B: public A{
public:
B(int a, int b);
public:
void display();
protected:
int m_b;
};
B::B(int a, int b): A(a), m_b(b){ }
void B::display(){
cout<<"Class B: m_a="<<m_a<<", m_b="<<m_b<<endl;
}
//基类C
class C{
public:
C(int c);
public:
void display();
protected:
int m_c;
};
C::C(int c): m_c(c){ }
void C::display(){
cout<<"Class C: m_c="<<m_c<<endl;
}
//最终派生类D
class D: public B, public C{
public:
D(int a, int b, int c, int d);
public:
void display();
private:
int m_d;
};
D::D(int a, int b, int c, int d): B(a, b), C(c), m_d(d){ }
void D::display(){
cout<<"Class D: m_a="<<m_a<<", m_b="<<m_b<<", m_c="<<m_c<<", m_d="<<m_d<<endl;
}
int main(){
A *pa = new A(1);
B *pb = new B(2, 20);
C *pc = new C(3);
D *pd = new D(4, 40, 400, 4000);
pa = pd;
pa -> display();
pb = pd;
pb -> display();
pc = pd;
pc -> display();
cout<<"-----------------------"<<endl;
cout<<"pa="<<pa<<endl;
cout<<"pb="<<pb<<endl;
cout<<"pc="<<pc<<endl;
cout<<"pd="<<pd<<endl;
return 0;
}
运行结果:Class A: m_a=4
Class B: m_a=4, m_b=40
Class C: m_c=400
-----------------------
pa=0x9b17f8
pb=0x9b17f8
pc=0x9b1800
pd=0x9b17f8
本例中定义了多个对象指针,并尝试将派生类指针赋值给基类指针。与对象变量之间的赋值不同的是,对象指针之间的赋值并没有拷贝对象的成员,也没有修改对象本身的数据,仅仅是改变了指针的指向。
1) 通过基类指针访问派生类的成员
请读者先关注第 68 行代码,我们将派生类指针 pd 赋值给了基类指针 pa,从运行结果可以看出,调用 display() 函数时虽然使用了派生类的成员变量,但是 display() 函数本身却是基类的。也就是说,将派生类指针赋值给基类指针时,通过基类指针只能使用派生类的成员变量,但不能使用派生类的成员函数,这看起来有点不伦不类,究竟是为什么呢?第 71、74 行代码也是类似的情况。pa 本来是基类 A 的指针,现在指向了派生类 D 的对象,这使得隐式指针 this 发生了变化,也指向了 D 类的对象,所以最终在 display() 内部使用的是 D 类对象的成员变量,相信这一点不难理解。
编译器虽然通过指针的指向来访问成员变量,但是却不通过指针的指向来访问成员函数:编译器通过指针的类型来访问成员函数。对于 pa,它的类型是 A,不管它指向哪个对象,使用的都是 A 类的成员函数,具体原因已在《C++函数编译原理和成员函数的实现》中做了详细讲解。
概括起来说就是:编译器通过指针来访问成员变量,指针指向哪个对象就使用哪个对象的数据;编译器通过指针的类型来访问成员函数,指针属于哪个类的类型就使用哪个类的函数。
2) 赋值后值不一致的情况
本例中我们将最终派生类的指针 pd 分别赋值给了基类指针 pa、pb、pc,按理说它们的值应该相等,都指向同一块内存,但是运行结果却有力地反驳了这种推论,只有 pa、pb、pd 三个指针的值相等,pc 的值比它们都大。也就是说,执行pc = pd;语句后,pc 和 pd 的值并不相等。这非常出乎我们的意料,按照我们通常的理解,赋值就是将一个变量的值交给另外一个变量,不会出现不相等的情况,究竟是什么导致了 pc 和 pd 不相等呢?我们将在《将派生类指针赋值给基类指针时到底发生了什么?》一节中解开谜底。
将派生类引用赋值给基类引用
引用在本质上是通过指针的方式实现的,这一点已在《引用在本质上是什么,它和指针到底有什么区别》中进行了讲解,既然基类的指针可以指向派生类的对象,那么我们就有理由推断:基类的引用也可以指向派生类的对象,并且它的表现和指针是类似的。修改上例中 main() 函数内部的代码,用引用取代指针:
int main(){
D d(4, 40, 400, 4000);
A &ra = d;
B &rb = d;
C &rc = d;
ra.display();
rb.display();
rc.display();
return 0;
}
运行结果:Class A: m_a=4
Class B: m_a=4, m_b=40
Class C: m_c=400
ra、rb、rc 是基类的引用,它们都引用了派生类对象 d,并调用了 display() 函数,从运行结果可以发现,虽然使用了派生类对象的成员变量,但是却没有使用派生类的成员函数,这和指针的表现是一样的。
引用和指针的表现之所以如此类似,是因为引用和指针并没有本质上的区别,引用仅仅是对指针进行了简单封装,读者可以猛击《引用在本质上是什么,它和指针到底有什么区别》一文深入了解。
最后需要注意的是,向上转型后通过基类的对象、指针、引用只能访问从基类继承过去的成员(包括成员变量和成员函数),不能访问派生类新增的成员。